Tổng hợp tài liệu biến tần Toshiba: Catalog, Manual, bảng mã lỗi và hướng dẫn cài đặt VF-S15, VF-AS1. Giải pháp tối ưu chi phí từ chuyên gia kỹ thuật.
Giới thiệu
Trong phân khúc thiết bị tự động hóa đến từ Nhật Bản, biến tần Toshiba (Toshiba Inverter) nổi tiếng với sự “lì lợm” và khả năng vận hành cực kỳ êm ái. Đặc biệt trong các ứng dụng HVAC (bơm, quạt), thang máy và dây chuyền sản xuất yêu cầu độ chính xác cao, Toshiba luôn là cái tên được các kỹ sư bảo trì tin tưởng.
Tuy nhiên, rào cản lớn nhất của dòng sản phẩm này tại Việt Nam là tài liệu kỹ thuật tiếng Việt khá khan hiếm và hệ thống thông số cài đặt (Parameter) có phần phức tạp, khác biệt so với các dòng phổ thông khác. Việc tìm kiếm linh kiện sửa chữa chính hãng đôi khi cũng gặp khó khăn do chính sách phân phối đặc thù.
Với bài viết này, Tự Động Hóa Toàn Cầu sẽ cung cấp cho bạn một bộ tài liệu “bỏ túi” đầy đủ: Catalog, sơ đồ đấu nối chuẩn, bảng mã lỗi và hướng dẫn cài đặt chi tiết cho các dòng biến tần Toshiba thông dụng nhất năm 2026.
I. Các dòng biến tần Toshiba phổ biến tại Việt Nam
Toshiba có nhiều dòng sản phẩm, nhưng để phục vụ tốt nhất cho công việc bảo trì và thay thế, chúng ta sẽ tập trung vào 3 dòng chủ lực thường gặp nhất:
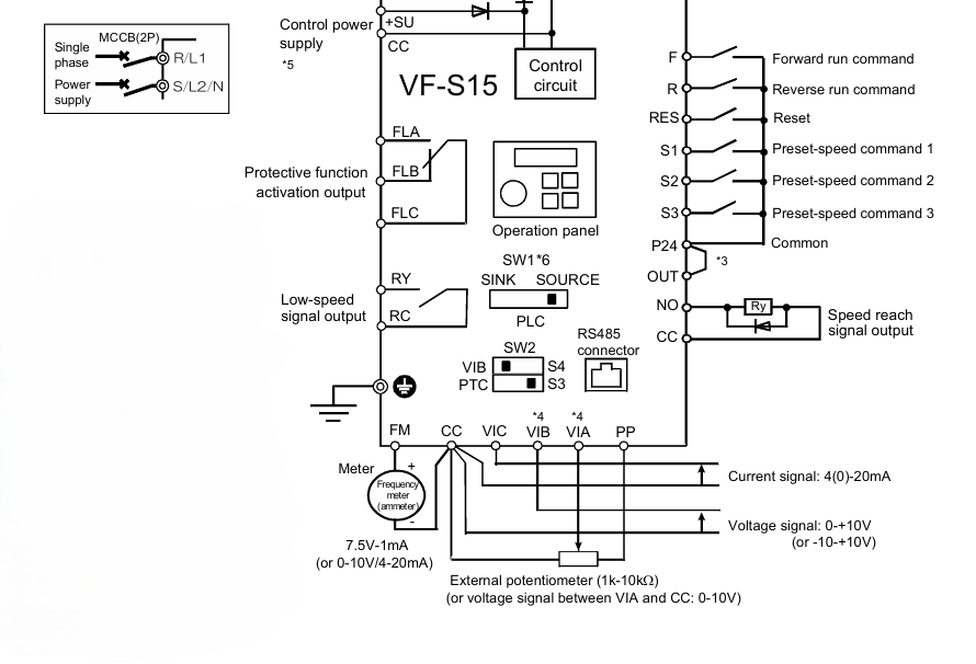
1. Dòng VF-S15 – Chuẩn mực Compact đa năng
Đây là dòng biến tần bán chạy nhất của Toshiba, thay thế cho huyền thoại VF-S11.
- Dải công suất: 0.2kW – 15kW.
- Đặc điểm: Thiết kế nhỏ gọn, dễ lắp đặt. Tích hợp sẵn bộ lọc nhiễu EMI và cổng truyền thông RS485. Chức năng điều khiển Vector không cảm biến (Sensorless Vector) hoạt động rất mượt ở tần số thấp.
- Ứng dụng: Băng tải, máy đóng gói, máy chế biến thực phẩm, bơm quạt nhỏ.
2. Dòng VF-AS1 – Dòng tải nặng cao cấp (High Performance)
Dòng biến tần chuyên trị các tải khó và yêu cầu mô-men lớn.
- Dải công suất: 0.75kW – 500kW (và lớn hơn).
- Đặc điểm: Tích hợp cuộn kháng DC (DC Reactor) giảm sóng hài, màn hình LCD lớn hiển thị rõ ràng, khả năng chịu quá tải 150% trong 60s.
- Ứng dụng: Cẩu trục, máy nghiền, máy nén khí trục vít, máy ép nhựa.
3. Dòng VF-nC3 – Siêu nhỏ gọn (Micro Inverter)
- Đặc điểm: Kích thước chỉ bằng bàn tay, cài đặt cực nhanh qua núm xoay Easy Key.
- Ứng dụng: Các máy móc dân dụng, cửa tự động, băng tải mini.
II. Hướng dẫn cài đặt biến tần Toshiba
Khác với các hãng khác dùng chân COM hoặc GND, Toshiba thường dùng ký hiệu CC cho chân chung (Common) của tín hiệu điều khiển. Đây là điểm mà các kỹ thuật viên mới rất hay nhầm lẫn.
1. Sơ đồ đấu nối động lực và điều khiển
- Phần Động Lực:
- Nguồn vào: R/L1, S/L2, T/L3 (3 Pha) hoặc L1, L2 (1 Pha).
- Đầu ra Motor: U/T1, V/T2, W/T3.
- Điện trở xả: Đấu vào chân PA/+ và PB.
- Phần Điều Khiển (Logic Sink – Kích âm):
- Chân chung tín hiệu: CC (Control Common).
- Lệnh chạy thuận: Đấu công tắc giữa chân F và CC/P24.
- Lệnh chạy nghịch: Đấu công tắc giữa chân R và CC/P24.
- Biến trở ngoài: Chân PP (10V), chân VIA (Tín hiệu), chân CC (0V). Lưu ý gạt công tắc VIA sang vị trí V (Voltage).
2. Các thông số cài đặt quan trọng (Quick Setup)
Trên màn hình VF-S15, sử dụng núm xoay để chọn thông số và nhấn vào giữa để Enter.
| Nhóm hàm | Mã cài đặt | Giá trị | Ý nghĩa thực tế |
| Reset | tyP | 3 | Khôi phục cài đặt gốc (Standard Reset) |
| Lệnh chạy | CMod | 0: Terminal (Chân F-CC)
1: Panel (Phím RUN/STOP) |
Chọn nguồn lệnh điều khiển chạy dừng |
| Lệnh tần số | FMod | 1: Analog VIA (Biến trở)
3: Núm xoay trên mặt máy |
Chọn nguồn điều chỉnh tốc độ |
| Thời gian tăng tốc | ACC | 10.0 (Giây) | Thời gian để đạt tần số max |
| Thời gian giảm tốc | dEC | 10.0 (Giây) | Thời gian để dừng hẳn |
| Bảo vệ Motor | tHr | Nhập dòng (A) | Nhập dòng định mức motor để bảo vệ quá tải |
| Tần số Max | FH | 50.0 – 60.0 (Hz) | Giới hạn tần số hoạt động |
| Tần số cơ sở | uL | 50.0 (Hz) | Tần số trên tem động cơ |
TÀI LIỆU KỸ THUẬT (DOWNLOAD):
| Dòng sản phẩm | VF-S15 | VF-AS1 | VF-nC3 |
| Catalogue | Download | Download | Download |
| Manual | Download | Download | Download |
| Hướng dẫn Tiếng Việt | Đang update.. | Đang update.. | Đang update.. |
III. Bảng mã lỗi Biến tần Toshiba & Cách khắc phục
Hệ thống cảnh báo lỗi của Toshiba rất trực quan, thường bắt đầu bằng chữ O (Over) hoặc E (Error). Dưới đây là bảng tra cứu nhanh:
| Mã lỗi (Code) | Tên lỗi | Nguyên nhân phổ biến | Cách xử lý |
| OC1 / OC1P | Quá dòng khi tăng tốc | – Thời gian tăng tốc quá ngắn.
– Motor bị kẹt cơ khí hoặc chạm vỏ. |
– Tăng thông số ACC.
– Tháo dây motor đo lại cách điện và điện trở cuộn dây. |
| OC2 / OC2P | Quá dòng khi giảm tốc | – Thời gian giảm tốc quá ngắn.
– Tải quán tính lớn. |
– Tăng thông số dEC.
– Lắp thêm điện trở xả nếu cần dừng nhanh. |
| OC3 / OC3P | Quá dòng khi chạy ổn định | – Tải thay đổi đột ngột.
– Nguồn điện đầu vào dao động mạnh. |
– Kiểm tra tải cơ khí.
– Kiểm tra dây nối từ biến tần ra motor. |
| OP1 / OP2 / OP3 | Quá áp (Over Voltage) | – Điện áp nguồn vào quá cao.
– Motor biến thành máy phát khi bị tải kéo. |
– Đo điện áp nguồn đầu vào (R,S,T).
– Tăng thời gian giảm tốc dEC. |
| OL1 | Quá tải biến tần | – Chọn biến tần công suất nhỏ hơn tải.
– Biến tần hoạt động ở tần số thấp quá lâu. |
– Nâng cấp biến tần công suất lớn hơn.
– Lắp quạt cưỡng bức cho motor nếu chạy chậm. |
| OL2 | Quá tải động cơ | – Motor bị kẹt hoặc quá tải.
– Cài đặt dòng tHr sai. |
– Kiểm tra cơ khí.
– Cài lại thông số tHr đúng theo tem motor. |
| E | Lỗi dừng khẩn cấp | – Do tác động từ bên ngoài hoặc lỗi phần cứng nghiêm trọng. | – Kiểm tra lại hệ thống điều khiển.
– Liên hệ nhà cung cấp nếu reset không hết. |
Lưu ý: Với dòng Toshiba, nếu gặp lỗi OH (Quá nhiệt), hãy kiểm tra ngay quạt tản nhiệt phía trên (với dòng AS1) hoặc phía dưới. Quạt của Toshiba có thể tháo lắp dễ dàng để vệ sinh mà không cần dụng cụ chuyên dụng.
IV. Nhược điểm của biến tần Toshiba & Giải pháp thay thế
Mặc dù chất lượng không cần bàn cãi, nhưng biến tần Toshiba vẫn tồn tại một số nhược điểm khiến các chủ doanh nghiệp tại Việt Nam phải đắn đo:
- Giá thành thuộc hàng “Top”: Chi phí đầu tư ban đầu rất cao so với hiệu quả kinh tế mang lại trong ngắn hạn.
- Linh kiện độc quyền: Việc sửa chữa biến tần Toshiba thường tốn kém vì linh kiện khó kiếm và đắt đỏ. Nhiều trường hợp tiền sửa bo mạch gần bằng tiền mua máy mới hãng khác.
- Giao diện người dùng: Các ký hiệu như FMod, CMod, tHr… không trực quan bằng các dòng biến tần thông dụng khác, gây khó khăn cho thợ mới tiếp cận.
Nếu bạn cần một giải pháp kinh tế hơn nhưng vẫn đảm bảo sự BỀN BỈ?
Hãy cân nhắc Biến tần Shihlin – Sự lựa chọn thay thế thông minh đang được hàng ngàn nhà máy tại Việt Nam tin dùng.

Tại sao Shihlin là sự lựa chọn tin cậy của các kỹ sư hiện nay?
✅ Chất lượng Nhật Bản – Giá Đài Loan:
Thương hiệu Đài Loan với hơn 70 năm hình thành và phát triển (từ năm 1955), mang đến hiệu suất vận hành tương đương Mitsubishi Electric, nhưng với chi phí đầu tư tối ưu hơn đáng kể.
✅ Công nghệ đồng bộ Mitsubishi:
Ứng dụng nền tảng công nghệ Mitsubishi Electric – cổ đông lớn nhất với tỷ lệ sở hữu 21,16%. Hệ thống điều khiển vector, bảo vệ quá tải và truyền thông công nghiệp được phát triển theo tiêu chuẩn Mitsubishi, đảm bảo độ ổn định và độ tin cậy cao.
✅ Hậu mãi chuyên nghiệp từ GAC:
GAC hỗ trợ tư vấn thay thế tương đương nhanh chóng từ các dòng Mitsubishi FR-D700, FR-E700 sang Shihlin, đảm bảo tương thích kỹ thuật và vận hành an toàn tuyệt đối.
Gói “Dịch vụ vượt trội” độc quyền từ GAC tại thị trường Việt Nam:
– Bảo hành toàn diện lên tới 3 năm:
Cam kết bảo hành mọi lỗi phát sinh, giúp doanh nghiệp an tâm trong suốt vòng đời thiết bị.
– Miễn phí lắp đặt trong bán kính 60 km:
Đội ngũ kỹ thuật giàu kinh nghiệm, hỗ trợ nhanh chóng, sẵn sàng 24/7.
– Đào tạo kỹ thuật 1–1 miễn phí:
Đào tạo trực tiếp, thực tế, giúp kỹ thuật viên nắm vững công nghệ và khai thác tối đa hiệu quả thiết bị.


Xem thêm: Các dòng sản phẩm biến tần Shihlin – tại đây
Với hơn 70 năm phát triển thương hiệu, cùng khả năng thay thế tương thích linh hoạt các dòng biến tần phổ biến như Mitsubishi, LS, Delta và Schneider, Shihlin không chỉ là giải pháp điều khiển tốc độ động cơ, mà còn là lựa chọn chiến lược giúp doanh nghiệp tối ưu chi phí đầu tư, nâng cao hiệu suất vận hành và đảm bảo sự ổn định, bền vững cho toàn bộ hệ thống sản xuất.
Liên hệ ngay với Công ty Cổ phần Tự động hóa Toàn Cầu (GAC) để nhận bảng giá ưu đãi cùng nhiều chương trình quà tặng hấp dẫn từ thương hiệu Shihlin.
Quý khách vui lòng gửi yêu cầu báo giá, đội ngũ Kinh doanh GAC sẽ nhanh chóng cung cấp bảng giá biến tần Shihlin chi tiết, kèm theo chính sách hậu mãi và mức chiết khấu tối ưu, phù hợp với từng quy mô và nhu cầu ứng dụng thực tế.







Zalo Miền Bắc