Hướng dẫn chi tiết cách cài đặt biến tần INVT GD350 từ sơ đồ đấu nối đến bảng thông số cơ bản. Giới thiệu khóa học biến tần miễn phí do GAC tổ chức.
Giới thiệu
Biến tần INVT GD350 được biết đến là dòng sản phẩm cao cấp nhất của hãng INVT, đại diện cho sự đột phá về công nghệ điều khiển vector và khả năng thích ứng mạnh mẽ trong kỷ nguyên Công nghiệp 4.0. Tuy nhiên, để khai thác tối đa hiệu suất vượt trội cũng như đảm bảo tính an toàn cho hệ thống máy móc, việc cài đặt thông số chính xác là bước then chốt không thể bỏ qua.
Trong bài viết này, chúng tôi sẽ hướng dẫn bạn cách cài đặt biến tần INVT GD350 một cách nhanh chóng và chính xác nhất. Từ các thao tác cơ bản trên bàn phím đến cấu hình các chức năng thông minh, giúp bạn làm chủ thiết bị và tối ưu hóa quy trình vận hành chỉ trong vài bước đơn giản.
1. Chuẩn bị trước khi cài đặt biến tần INVT GD350
Trước khi cấp nguồn, việc kiểm tra kỹ lưỡng sẽ giúp bạn tránh được các sự cố cháy nổ hoặc hư hỏng thiết bị:
Kiểm tra nhãn động cơ
Ghi lại các thông số của động cơ:
- Công suất (kW)
- Điện áp (V)
- Dòng điện (A)
- Tần số (Hz)
- Tốc độ (vòng/phút)
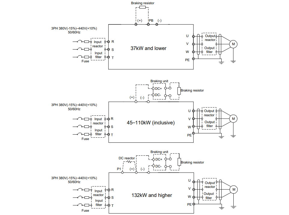
Sơ đồ đấu nối mạch lực

Nguồn vào cấp vào chân R, S, T. Đầu ra động cơ đấu vào chân U, V, W. Lưu ý: Không được đấu nhầm nguồn vào chân U, V, W vì sẽ gây nổ công suất.
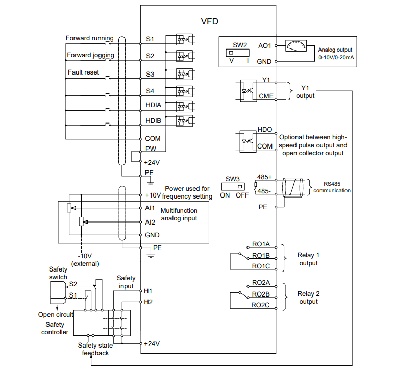
Sơ đồ mạch điều khiển

Nếu sử dụng nút nhấn ngoài hoặc biến trở, hãy đấu nối vào các chân S1, S2, COM và chân AI1, AI2, +10V, GND.
2. Các bước trả về thông số mặc định
Để loại bỏ các cài đặt cũ từ những lần vận hành trước, bạn nên đưa biến tần về trạng thái xuất xưởng:
- Truy cập mã: P00.18
- Giá trị cài đặt: 1 (Khôi phục cài đặt gốc).
- Lưu ý: Sau khi Reset, các thông số bạn đã cài trước đó sẽ biến mất hoàn toàn.
3. Nhập thông số động cơ & thực hiện Auto-tuning
Đây là bước quan trọng nhất đối với dòng GD350 để tối ưu hóa khả năng điều khiển vector.
Bước 1: Nhập thông số tại nhóm P02:
- P02.01: Công suất định mức (kW).
- P02.02: Tần số định mức (Hz).
- P02.03: Tốc độ định mức (Vòng/phút).
- P02.04: Điện áp định mức (V).
- P02.05: Dòng điện định mức (A).
Bước 2: Auto-tuning (Dò thông số tự động):
- P00.15 = 1: Tuning tĩnh (Dùng khi không thể tháo tải khỏi động cơ).
- P00.15 = 2: Tuning động (Khuyên dùng – yêu cầu tháo tải để động cơ quay tự do, độ chính xác cao nhất).
- Sau khi nhấn RUN, biến tần sẽ tự đo các thông số nội trở động cơ để điều khiển mượt mà nhất.
4. Cài đặt các thông số vận hành cơ bản
Sau khi động cơ đã được “nhận diện”, bạn cần cài đặt cách thức điều khiển:
Lệnh chạy (Run Command): P00.01
-
- 0: Chạy bằng bàn phím.
-
- 1: Chạy bằng terminal (công tắc ngoài). Tín hiệu thường dùng là S1 hoặc S2 kết nối với COM.
Nguồn đặt tần số (Frequency Source): P00.06
-
-
- 0: Chỉnh bằng bàn phím.
- 2: Chỉnh bằng biến trở ngoài (AI1 hoặc AI2).
-
Cài đặt giới hạn tần số:
-
- P00.03: Tần số ngỏ ra lớn nhất(MAX). Thông số này được sử dụng để đặt tần số ngõ ra lớn nhất của biến tần. Giá trị này phải lớn hơn hoặc bằng tần số định mức của motor.
- P00.04: Giới hạn trên của tần số chạy. Giá trị tần số này có thể nhỏ hơn hoặc bằng tần số Max. Dải cài đặt: P0.05~P0.03.
- P00.05: Giới hạn dưới của tần số chạy. Giá trị tần số này có thể nhỏ hơn tần số giới hạn trên. Dải cài đặt: 0.00Hz~P0.04.
Thời gian tăng/giảm tốc:
-
- P00.11: Thời gian tăng tốc (s). Đây là thời gian để biến tần tăng tốc từ 0 Hz lên tần số MAX (P00.03)
- P00.12: Thời gian giảm tốc (s). Đây là thời gian để biến tần giảm tốc từ tần số MAX (P00.03) về 0 Hz
5. Bảng mã lỗi thường gặp và cách xử lý nhanh
| Mã lỗi | Ý nghĩa | Cách xử lý nhanh |
| OC1/OC2/OC3 | Quá dòng | Kiểm tra tải, tăng thời gian tăng tốc, kiểm tra chạm chập. |
| OV1/OV2/OV3 | Quá điện áp | Kiểm tra điện áp nguồn hoặc lắp thêm điện trở xả. |
| UV | Thấp áp | Kiểm tra nguồn điện cấp vào có bị sụt áp không. |
| OL1/OL2 | Quá tải | Kiểm tra cơ cấu máy có bị kẹt hoặc động cơ quá nhỏ so với tải. |
Tài liệu kỹ thuật
Kết luận
Việc cài đặt đúng kỹ thuật ngay từ đầu cho dòng biến tần cao cấp như INVT GD350 không chỉ giúp hệ thống vận hành ổn định, đạt hiệu suất tối đa mà còn là yếu tố tiên quyết để bảo vệ động cơ và kéo dài tuổi thọ cho thiết bị. Hy vọng với quy trình 5 bước “Nhanh và Chính xác” mà Tự động hóa toàn cầu vừa chia sẻ, bạn đã có thể tự tin làm chủ và đưa thiết bị vào hoạt động một cách hiệu quả nhất.
Tuy nhiên, thế giới tự động hóa còn rất nhiều kiến thức chuyên sâu về tối ưu hóa thuật toán và tích hợp hệ thống phức tạp. Để hỗ trợ anh em kỹ thuật, hằng năm, công ty Tự động hóa toàn cầu đều tổ chức các khóa học miễn phí dạy cài đặt biến tần các hãng phổ biến .
🎁 QUÀ TẶNG ĐẶC BIỆT TỪ TỰ ĐỘNG HÓA TOÀN CẦU
Những hướng dẫn trên giúp bạn vận hành GD350 ở mức cơ bản. Tuy nhiên, để làm chủ các ứng dụng phức tạp hơn như PID, truyền thông Modbus/Profinet, đồng bộ tốc độ nhiều động cơ, hay xử lý các hệ thống tự động hóa chuyên sâu…
Để hỗ trợ anh em kỹ thuật, công ty Tự động hóa toàn cầu hằng năm đều tổ chức các khóa học miễn phí dạy cài đặt biến tần của các hãng biến tần phổ biến trên thế giới.
Khi tham gia khóa học sẽ được:
- Thực hành trực tiếp trên thiết bị thực tế, nhận tài liệu độc quyền và sự hỗ trợ nhiệt tình từ đội ngũ chuyên gia.
- Được trợ giá cho các thiết bị thực hành.
- Chi phí: Hoàn toàn ” free “, không tốn thêm một chút chi phí phát sinh nào.
👉Theo dõi các kênh truyền thông của công ty để nắm bắt thông tin và có thể đăng kí tham gia khóa học sớm nhất ( số lượng người đăng kí có hạn! )
- Website: tudonghoatoancau.com
- Fanpage facebook: Facebook – Congtytudonghoatoancau
- Youtube: Youtube – @TuDongHoaToanCau
Giải pháp biến tần Shihlin – Dịch vụ vượt trội
Một sản phẩm tốt cần đi cùng một chính sách hậu mãi đủ mạnh để khách hàng yên tâm sử dụng. Biến tần Shihlin, lợi thế không chỉ nằm ở thiết bị mà còn nằm ở cách Tự Động Hóa Toàn Cầu đồng hành cùng khách hàng sau bán hàng.
Doanh nghiệp được hưởng các chính sách dịch vụ vượt trội nổi bật như:
-
- Bảo hành toàn diện lên tới 3 năm, hỗ trợ khách hàng yên tâm hơn trong quá trình vận hành.
- Miễn phí lắp đặt trong bán kính 60km, giảm áp lực chi phí triển khai ban đầu.
- Đào tạo kỹ thuật 1-1 miễn phí, giúp đội ngũ vận hành làm chủ thiết bị nhanh hơn.
- Hỗ trợ kỹ thuật tận tâm, phù hợp với doanh nghiệp cần xử lý nhanh, hạn chế thời gian dừng máy.

Liên hệ ngay với chúng tôi để nhận bảng giá chiết khấu hấp dẫn và trải nghiệm sự khác biệt từ Shihlin!
Quý khách vui lòng Click Zalo liên hệ báo giá, đội ngũ Kinh Doanh của chúng tôi sẽ gửi bảng giá biến tần Shihlin cùng dịch vụ hậu mãi và mức chiết khấu tốt nhất cho từng quý khách hàng.




Zalo Miền Bắc
