Phân biệt biến tần và khởi động mềm chi tiết nhất. So sánh nguyên lý, ưu nhược điểm và ứng dụng thực tế giúp chọn giải pháp điều khiển động cơ tối ưu chi phí.
1. Giới thiệu
Trong các dây chuyền sản xuất và hệ thống cơ điện công nghiệp, động cơ điện giữ vai trò then chốt, quyết định trực tiếp đến năng suất, độ ổn định và tuổi thọ của toàn bộ hệ thống. Tuy nhiên, việc khởi động trực tiếp động cơ công suất lớn thường gây ra dòng khởi động cao gấp nhiều lần dòng định mức, dẫn đến sụt áp lưới điện, phát sinh sốc cơ khí và làm giảm tuổi thọ các chi tiết truyền động như hộp số, trục, khớp nối.
Để giải quyết vấn đề này, hai thiết bị được sử dụng phổ biến nhất hiện nay là khởi động mềm và biến tần. Cả hai đều giúp động cơ khởi động êm ái hơn so với phương pháp đóng điện trực tiếp. Tuy nhiên, không ít kỹ thuật viên và chủ đầu tư vẫn nhầm lẫn hai thiết bị này do chỉ nhìn vào kết quả bên ngoài mà chưa hiểu rõ bản chất kỹ thuật bên trong.
Việc phân biệt biến tần và khởi động mềm một cách chính xác sẽ giúp doanh nghiệp lựa chọn đúng giải pháp, tránh đầu tư dư thừa hoặc không đáp ứng được yêu cầu công nghệ. Các phần dưới đây sẽ phân tích chi tiết từ nguyên lý, tính năng, ưu nhược điểm đến ứng dụng thực tế, giúp bạn có cái nhìn đầy đủ và logic nhất.
2. So sánh nguyên lý hoạt động và cấu tạo
Sự khác biệt cốt lõi giữa biến tần và khởi động mềm nằm ở cách thức hai thiết bị này tác động đến dòng điện cấp cho động cơ.
2.1. Nguyên lý của khởi động mềm
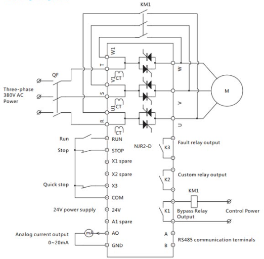
Khởi động mềm hoạt động dựa trên nguyên lý điều khiển điện áp cấp vào động cơ trong giai đoạn khởi động và dừng. Cấu tạo cơ bản của thiết bị này gồm ba cặp thyristor (SCR) đấu song song ngược trên ba pha nguồn.
Trong quá trình khởi động, khởi động mềm sẽ điều khiển góc mở của các thyristor, giúp điện áp cấp vào động cơ tăng dần từ mức thấp lên mức định mức. Nhờ đó, dòng điện khởi động được hạn chế, động cơ tăng tốc từ từ và tránh được hiện tượng sốc cơ khí cũng như sụt áp lưới điện.
Khi động cơ đã đạt tốc độ định mức, một contactor bypass sẽ đóng lại để cấp nguồn trực tiếp từ lưới điện cho động cơ. Từ thời điểm này, khởi động mềm gần như không còn tham gia vào quá trình vận hành, giúp giảm tổn hao nhiệt và tăng độ bền của thiết bị.

2.2. Nguyên lý của biến tần
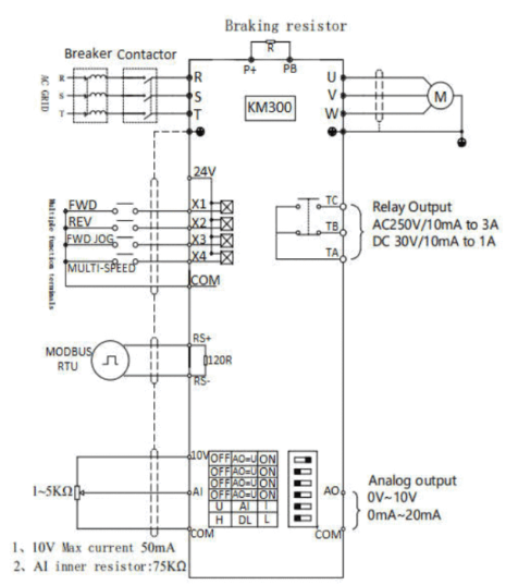
Biến tần có cấu tạo phức tạp hơn và sử dụng công nghệ biến đổi tần số. Nguyên lý hoạt động của biến tần gồm hai giai đoạn chính.
Ở giai đoạn đầu, nguồn điện xoay chiều AC từ lưới điện được chỉnh lưu thành nguồn một chiều DC thông qua cầu diode và hệ thống tụ điện. Ở giai đoạn tiếp theo, nguồn DC này được nghịch lưu trở lại thành AC ba pha nhờ các linh kiện IGBT kết hợp với phương pháp điều chế độ rộng xung PWM.
Điểm then chốt là biến tần có thể thay đổi cả tần số và điện áp đầu ra một cách liên tục. Nhờ đó, tốc độ động cơ được kiểm soát hoàn toàn từ lúc khởi động, trong suốt quá trình vận hành và cả khi dừng máy mà không cần sử dụng contactor bypass.

3. Sự khác biệt về khả năng điều khiển tốc độ và mô men
Đây là yếu tố quan trọng nhất khi so sánh và lựa chọn giữa biến tần và khởi động mềm cho từng ứng dụng cụ thể.
3.1. Khả năng kiểm soát tốc độ
Khởi động mềm chỉ phát huy tác dụng trong giai đoạn khởi động và dừng động cơ. Khi động cơ đã đạt tốc độ định mức, nó sẽ chạy cố định theo tần số lưới điện, thường là 50 Hz hoặc 60 Hz. Trong suốt quá trình vận hành, người dùng không thể điều chỉnh tốc độ động cơ bằng khởi động mềm.
Ngược lại, biến tần cho phép điều chỉnh tốc độ động cơ một cách vô cấp trong suốt quá trình làm việc. Động cơ có thể chạy chậm, nhanh hoặc thay đổi tốc độ theo từng bước của quy trình công nghệ, mang lại sự linh hoạt mà khởi động mềm không thể đáp ứng.
3.2. Mô men khởi động và khả năng đảo chiều
Do khởi động mềm giảm điện áp để hạn chế dòng điện, mô men khởi động của động cơ cũng giảm theo. Với các tải nặng cần mô men lớn khi khởi động, khởi động mềm có thể không đáp ứng được yêu cầu. Ngoài ra, thiết bị này không hỗ trợ đảo chiều động cơ nếu không bổ sung contactor bên ngoài.
Biến tần có khả năng duy trì mô men xoắn cao ngay cả khi động cơ chạy ở tốc độ thấp nhờ các thuật toán điều khiển vector. Việc đảo chiều quay động cơ cũng được thực hiện dễ dàng thông qua tín hiệu điều khiển, không cần thay đổi đấu nối phần cứng.
4. Phân tích ưu điểm và nhược điểm thực tế
Dựa trên kinh nghiệm vận hành thực tế tại các nhà máy, mỗi thiết bị đều có những ưu và nhược điểm riêng.
4.1. Đối với khởi động mềm
Ưu điểm của khởi động mềm là giá thành đầu tư thấp hơn đáng kể so với biến tần, đặc biệt ở các dải công suất lớn. Thiết bị có cấu trúc đơn giản, kích thước nhỏ gọn và ít chiếm diện tích tủ điện. Do sử dụng bypass khi chạy ổn định, khởi động mềm cũng ít gây nhiễu sóng hài lên lưới điện.
Tuy nhiên, nhược điểm lớn nhất là không điều chỉnh được tốc độ vận hành. Mô men khởi động bị hạn chế và số lần khởi động trong một giờ thường bị giới hạn do thyristor sinh nhiệt.
4.2. Đối với biến tần
Biến tần nổi bật với khả năng điều khiển tốc độ linh hoạt và chính xác. Thiết bị giúp tiết kiệm điện năng đáng kể đối với các tải bơm và quạt chạy non tải, đồng thời tích hợp nhiều chức năng bảo vệ và khả năng kết nối với PLC, SCADA.
Nhược điểm của biến tần là chi phí đầu tư ban đầu cao hơn, yêu cầu không gian lắp đặt và hệ thống tản nhiệt tốt. Ngoài ra, người vận hành cần có kiến thức kỹ thuật để cài đặt và khai thác hiệu quả các tính năng.
5. Các trường hợp nên sử dụng khởi động mềm
Khởi động mềm là lựa chọn tối ưu trong các ứng dụng không yêu cầu điều chỉnh tốc độ.
5.1. Ứng dụng động cơ chạy tốc độ cố định
Các thiết bị như máy nghiền đá, máy nén khí ly tâm hoặc động cơ sơ cấp chỉ cần chạy ở một tốc độ duy nhất trong suốt quá trình vận hành rất phù hợp với khởi động mềm. Việc đầu tư biến tần trong trường hợp này thường không mang lại hiệu quả tương xứng.
5.2. Mục tiêu bảo vệ cơ khí và đường ống
Trong các hệ thống bơm nước công suất lớn, khởi động mềm giúp tăng tốc và giảm tốc từ từ, loại bỏ hiện tượng búa nước gây hư hỏng đường ống. Tương tự, các hệ thống băng tải dài hoặc quạt công nghiệp có quán tính lớn cũng cần khởi động mềm để tránh sốc cơ khí khi khởi động.
6. Các trường hợp bắt buộc phải sử dụng biến tần
Biến tần là giải pháp không thể thay thế trong các ứng dụng yêu cầu linh hoạt và tiết kiệm năng lượng.
6.1. Yêu cầu thay đổi tốc độ theo quy trình
Các dây chuyền lắp ráp, băng tải, máy khuấy, thang máy, tời nâng hạ hoặc máy cuốn bao bì đều cần thay đổi tốc độ theo từng công đoạn. Trong những trường hợp này, biến tần là lựa chọn bắt buộc.
6.2. Bài toán tiết kiệm năng lượng
Đối với hệ thống HVAC và các hệ thống bơm, quạt công nghiệp, biến tần giúp giảm tốc độ động cơ khi nhu cầu thấp, từ đó tiết kiệm điện năng đáng kể, có thể lên tới 30–50% so với phương pháp điều khiển truyền thống.
7. Kết luận và tư vấn lựa chọn thiết bị phù hợp
Tóm lại, để tối ưu hóa hiệu quả vận hành, doanh nghiệp cần phân biệt rõ phạm vi ứng dụng của từng thiết bị:
-
Theo nhu cầu kỹ thuật: Nếu chỉ cần bảo vệ động cơ khi khởi động, hãy chọn Khởi động mềm. Nếu cần điều chỉnh tốc độ liên tục và kiểm soát quy trình tinh vi, Biến tần là sự lựa chọn không thể thay thế.
-
Theo giá trị kinh tế: Khởi động mềm giúp tiết kiệm chi phí đầu tư ban đầu, trong khi biến tần mang lại lợi ích kinh tế dài hạn thông qua việc tiết kiệm năng lượng đáng kể.
Trong phân khúc biến tần hiện nay, dòng sản phẩm Kaman và Shihlin do Công ty Cổ phần Tự động hóa Toàn Cầu phân phối đang được đánh giá rất cao. Nhờ khả năng vận hành ổn định, hỗ trợ thuật toán điều khiển vector tiên tiến và dễ dàng tích hợp vào mọi hệ thống tự động hóa, đây là những giải pháp hàng đầu giúp doanh nghiệp nâng cao năng lực cạnh tranh và hướng tới sản xuất xanh.
🎁 Chương Trình Ưu Đãi Độc Quyền (Đến hết 31/03/2026)
Để hỗ trợ doanh nghiệp tối ưu hóa chi phí vận hành, Tự Động Hóa Toàn Cầu triển khai gói đặc quyền chưa từng có cho dòng biến tần Kaman:
-
Giá dùng thử cực sốc: Chỉ 900.000đ (Giá gốc 1.500.000đ).
-
Đặc quyền mượn hàng: Miễn phí trải nghiệm và kiểm chứng hiệu năng trong 6 tháng.
-
Bảo hành 2 năm: Gấp đôi tiêu chuẩn thị trường, cam kết đồng hành dài hạn.
-
Chính sách ĐỔI MỚI 100%: Áp dụng cho các dòng dưới 11kW – Lỗi là đổi, loại bỏ hoàn toàn nỗi lo dừng máy (Downtime).
Giá trải nghiệm biến tần Kaman 900K
📞 Liên hệ ngay: 0961.320.333 để nhận bảng giá ưu đãi chiết khấu dành cho khách hàng doanh nghiệp.
📌 Xem thêm: Biến tần Unitronics – Tổng quan, phân loại, cài đặt và bảng mã lỗi chi tiết




Zalo Miền Bắc