Biến tần Unitronics là thiết bị điều khiển động cơ AC với công nghệ tiên tiến, tích hợp PLC, PID, truyền thông công nghiệp. Bài viết cung cấp đầy đủ hướng dẫn cài đặt, bảng thông số và mã lỗi chi tiết.
Giới thiệu
Unitronics là hãng sản xuất thiết bị tự động hóa công nghiệp nổi bật với các giải pháp tích hợp cao, đặc biệt là PLC, HMI và biến tần. Trong đó, biến tần Unitronics được thiết kế để điều khiển hiệu quả cả động cơ không đồng bộ AC và động cơ đồng bộ nam châm vĩnh cửu (PMSM), đáp ứng tốt các yêu cầu điều khiển hiện đại trong công nghiệp.
Các dòng biến tần của Unitronics ứng dụng công nghệ điều khiển vector tiên tiến như Sensorless Vector Control, giúp tăng độ chính xác, độ tin cậy và khả năng thích ứng với nhiều điều kiện tải khác nhau. Thiết kế mô-đun hóa linh hoạt cho phép tích hợp sẵn nhiều chức năng quan trọng như điều khiển tốc độ, điều khiển mô-men xoắn, PLC đơn giản, PID và hỗ trợ đa dạng giao thức truyền thông công nghiệp.
Nhờ tính linh hoạt và khả năng tích hợp cao, biến tần Unitronics được ứng dụng rộng rãi trong nhiều lĩnh vực như: máy dệt, máy công cụ, máy bơm, quạt, băng tải, máy đóng gói thực phẩm, máy chế biến gỗ và các hệ thống tự động hóa phức tạp khác.
I. CÁC DÒNG BIẾN TẦN TIÊU BIỂU
Dưới đây là các dòng biến tần Unitronics tiêu biểu, được phân loại theo cấp độ ứng dụng và dải công suất.
1. Dòng UMI-B1 Series
UMI-B1 là dòng biến tần công suất nhỏ, hướng tới các ứng dụng cơ bản với yêu cầu lắp đặt linh hoạt và tiết kiệm không gian.
- Công suất:
◦ 1 pha 200V–240V: 0.4kW – 2.2kW (0.5 – 3HP),
◦ 3 pha 200V–240V: 0.4kW – 2.2kW,
◦ 3 pha 380V–480V: 0.75kW – 2.2kW (1 – 3HP), - Đặc điểm nổi bật:
Thiết kế nhỏ gọn, hỗ trợ lắp đặt trên thanh ray (Rail mounting) hoặc treo tường.
Sử dụng chế độ điều khiển SVPWM và Vector (SVC).
Tích hợp sẵn bộ hãm phanh (Braking unit).
Hỗ trợ truyền thông Modbus RS485 tiêu chuẩn.
Bàn phím có thể tháo rời và có biến trở tích hợp. - Ứng dụng:
Các ứng dụng công suất nhỏ, máy đóng gói, băng tải nhỏ và các hệ thống điều khiển tốc độ cơ bản trong không gian lắp đặt hạn chế.
2. Dòng UMI-B5 Series
UMI-B5 là dòng biến tần vector vòng hở hiệu suất cao, phù hợp cho các ứng dụng công nghiệp trung bình đến nặng.
- Công suất:
Dải công suất rộng từ 0.75kW đến 110kW (1HP – 150HP).
◦ 1 pha 200V–240V: hỗ trợ các model nhỏ.
◦ 3 pha 380V–480V: dải công suất đầy đủ. - Đặc điểm nổi bật:
Biến tần vector vòng hở hiệu suất cao (High performance open loop vector).
Hỗ trợ điều khiển động cơ không đồng bộ và PMSM.
Khả năng chịu quá tải 150% trong 1 phút, 180% trong 10 giây.
Tích hợp sẵn bộ lọc C3 (cho dòng 460V).
Hỗ trợ mở rộng truyền thông qua card (PROFIBUS, Ethernet, CANopen). - Ứng dụng:
Máy nâng hạ, máy CNC, máy cuốn/xả cuộn (điều khiển lực căng), máy nghiền, quạt, bơm và các tải công nghiệp nặng.
3. Dòng UMI-B7 Series
UMI-B7 là dòng biến tần cao cấp nhất của Unitronics, đáp ứng các yêu cầu điều khiển chính xác cao và hệ thống phức tạp.
- Công suất:
Dải công suất rất rộng từ 0.75kW lên đến 500kW, - Đặc điểm nổi bật:
Hỗ trợ điều khiển vector vòng kín (VC) và vòng hở (SVC).
Độ chính xác điều khiển tốc độ và mô-men xoắn rất cao.
Hỗ trợ đa dạng card mở rộng (Encoder card, IO card, Communication card).
Tích hợp chức năng an toàn STO (Safe Torque Off).
Hỗ trợ điều khiển vị trí, điều khiển trục chính (Spindle positioning). - Ứng dụng:
Máy in, máy dệt, dây chuyền sản xuất giấy, máy công cụ chính xác và các hệ thống yêu cầu đồng bộ tốc độ/vị trí.
TÀI LIỆU KỸ THUẬT
Dưới đây là bảng tổng hợp tài liệu hướng dẫn sử dụng (Manual) và Catalog cho các dòng biến tần phổ biến:
| Dòng Sản Phẩm | Manual (Hướng dẫn sử dụng) | Catalog (Thông số kỹ thuật) |
UMI-B1 |
[Tải về – UMI-B1 User Manual] | [Tải về – Unitronics-Catalogue ] |
UMI-B5 |
[Tải về – UMI-B5 User Manual] | [Tải về – Unitronics-Catalogue ] |
UMI-B7 |
[Tải về – UMI-B5 User Manual] | [Tải về – Unitronics-Catalogue ] |
II. HƯỚNG DẪN THIẾT LẬP CƠ BẢN
Phần dưới đây trình bày quy trình cài đặt cơ bản giúp biến tần Unitronics vận hành ổn định và an toàn.
1. An toàn
- Chỉ các thợ điện có trình độ mới được phép lắp đặt và vận hành biến tần.
- Ngắt toàn bộ nguồn điện đầu vào trước khi đấu nối hoặc kiểm tra.
- Chờ ít nhất thời gian quy định (thường là 5 phút cho các dòng nhỏ và lên đến 25 phút cho các dòng công suất lớn >350kW) để tụ điện DC xả xuống dưới 36V trước khi thao tác.
- Tuyệt đối không nối nguồn AC vào các chân U, V, W của biến tần.
- Bắt buộc nối đất (tiếp địa) cho biến tần, điện trở nối đất <10Ω để đảm bảo an toàn và giảm nhiễu.
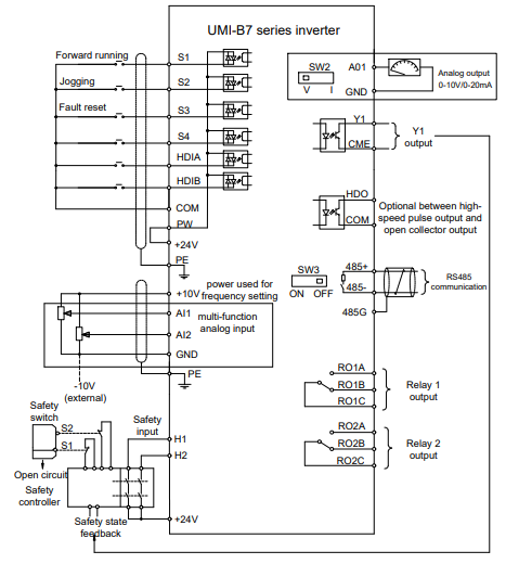
2. Đấu nối
A. Mạch động lực
- Nguồn vào: Đấu vào R, S, T (hoặc L, N với dòng 1 pha).
- Động cơ: Đấu vào U, V, W.
- Điện trở xả/Bộ hãm:
◦ Dòng nhỏ: Đấu điện trở xả vào PB và (+).
◦ Dòng lớn: Đấu bộ hãm vào (+) và (-), sau đó đấu điện trở vào bộ hãm. - Cuộn kháng DC:
Đấu vào P1 và (+) (tháo cầu đấu ngắn mạch nếu có).
B. Mạch điều khiển
- Đầu vào số: S1, S2… kết nối với COM hoặc +24V (NPN/PNP).
- Đầu vào tương tự:
AI1, AI2 nhận 0–10V hoặc 0–20mA (cài qua jumper/switch). GND là chân chung analog. - Đầu ra rơ-le: RO1A/B/C, RO2A/B/C báo trạng thái hoặc lỗi.
- Truyền thông: RS485 qua chân 485+ và 485-.
3. Cài đặt các thông số cơ bản của động cơ
Trước mỗi bảng, cần lưu ý rằng việc nhập đúng thông số động cơ là điều kiện bắt buộc để biến tần điều khiển chính xác.
| Tên thông số | Mã cài đặt (Chung cho các dòng) | Mô tả |
| Loại động cơ | P02.00 | 0: Động cơ không đồng bộ (Asynchronous)<br>1: Động cơ đồng bộ (Synchronous),, |
| Công suất định mức | P02.01 | Nhập công suất (kW) ghi trên nhãn động cơ,, |
| Tần số định mức | P02.02 | Nhập tần số (Hz) ghi trên nhãn động cơ (thường là 50Hz hoặc 60Hz),, |
| Tốc độ quay định mức | P02.03 | Nhập tốc độ vòng quay (RPM) ghi trên nhãn động cơ,, |
| Điện áp định mức | P02.04 | Nhập điện áp hoạt động (V) (ví dụ: 220V, 380V, 460V),, |
| Dòng điện định mức | P02.05 | Nhập dòng điện (A) ghi trên nhãn động cơ,, |
| Tự dò thông số (Auto-tuning) | P00.15 | 0: Không thực hiện<br>1: Dò quay (tách tải)<br>2: Dò tĩnh (không tách tải),, |
4. Bảng thông số vận hành
Bảng dưới đây giúp cấu hình nhanh các chức năng điều khiển cơ bản.
| Chức năng | Mã cài đặt | Lựa chọn/Giá trị |
| Lệnh chạy/dừng (Run command) | P00.01 | 0: Bàn phím (Keypad)
1: Terminal ngoài (Công tắc/Nút nhấn) 2: Truyền thông (Communication),, |
| Lệnh đặt tần số A (Frequency Source A) | P00.06 | 0: Bàn phím (số)
1: AI1 (Biến trở/Analog 1) 2: AI2 (Analog 2) 8: Truyền thông Modbus,, |
| Thời gian tăng tốc | P00.11 | Đặt thời gian (giây) động cơ tăng tốc từ 0Hz đến tần số max,, |
| Thời gian giảm tốc | P00.12 | Đặt thời gian (giây) động cơ dừng hẳn từ tần số max,, |
| Tần số tối đa (Max Output Freq) | P00.03 | Giới hạn tần số đầu ra lớn nhất của biến tần,, |
| Giới hạn tần số trên | P00.04 | Giới hạn tần số vận hành cao nhất cho phép,, |
| Khôi phục mặc định | P00.18 | Đặt = 1 để khôi phục cài đặt gốc,, |
5. Một số lỗi thường gặp
- Động cơ không chạy
◦ Nguyên nhân: Sai kênh điều khiển, chưa có tín hiệu tần số, đấu dây lỏng.
◦ Khắc phục: Kiểm tra RUN, P00.01, nguồn tần số, điện áp U–V–W. - Mô-men yếu hoặc rung
◦ Nguyên nhân: Sai thông số động cơ, chưa auto-tuning.
◦ Khắc phục: Nhập lại P02, chạy auto-tuning. - Quá áp khi giảm tốc (OV)
◦ Nguyên nhân: Giảm tốc nhanh, tải quán tính lớn.
◦ Khắc phục: Tăng P00.12, lắp điện trở xả. - Quá dòng (OC)
◦ Nguyên nhân: Tăng tốc nhanh, tải nặng, ngắn mạch.
◦ Khắc phục: Tăng P00.11, kiểm tra tải và dây dẫn.
III. BẢNG MÃ LỖI BIẾN TẦN
| Mã lỗi | Tên lỗi | Nguyên nhân | Cách khắc phục |
| OC1 | Quá dòng khi tăng tốc | Tăng tốc quá nhanh; Điện áp lưới thấp; Ngắn mạch đầu ra/chạm đất; Tải quá nặng,,. | Tăng thời gian tăng tốc; Kiểm tra nguồn; Kiểm tra cách điện động cơ/dây dẫn; Giảm tải,,. |
| OC2 | Quá dòng khi giảm tốc | Giảm tốc quá nhanh; Tải có quán tính lớn; Ngắn mạch đầu ra,,. | Tăng thời gian giảm tốc; Lắp điện trở xả; Kiểm tra dây dẫn,,. |
| OC3 | Quá dòng khi chạy | Tải thay đổi đột ngột; Nhiễu mạnh; Ngắn mạch,,. | Kiểm tra tải; Kiểm tra nhiễu; Kiểm tra động cơ,,. |
| OV1 | Quá áp khi tăng tốc | Điện áp nguồn cao bất thường; Có năng lượng hồi tiếp lớn,,. | Kiểm tra điện áp nguồn; Lắp bộ hãm/điện trở xả,,. |
| OV2 | Quá áp khi giảm tốc | Thời gian giảm tốc quá ngắn; Tải quán tính lớn trả năng lượng về,,. | Tăng thời gian giảm tốc; Lắp điện trở xả,,. |
| OV3 | Quá áp khi chạy | Điện áp nguồn cao; Tải thay đổi tạo năng lượng hồi tiếp,,. | Kiểm tra nguồn; Lắp điện trở xả,,. |
| UV | Thấp áp DC Bus | Mất pha nguồn vào; Điện áp lưới thấp; Cầu chì/Contactor hỏng,,. | Kiểm tra nguồn đầu vào; Kiểm tra mạch sạc/contactor nội bộ,,. |
| OL1 | Quá tải động cơ | Động cơ quá tải lâu; Cài đặt dòng định mức sai; Động cơ bị kẹt,,. | Giảm tải; Kiểm tra cài đặt P02.05 và P02.27; Kiểm tra cơ khí,,. |
| OL2 | Quá tải biến tần | Tải quá nặng; Thời gian tăng tốc quá ngắn; Công suất biến tần nhỏ hơn tải,,. | Tăng thời gian tăng tốc; Chọn biến tần lớn hơn; Kiểm tra tải,,. |
| OL3 | Quá tải điện tử | Dòng điện vượt quá ngưỡng cảnh báo quá tải đã cài đặt,,. | Kiểm tra tải và cài đặt ngưỡng cảnh báo quá tải,,. |
| SPI | Mất pha đầu vào | Nguồn vào mất pha R, S, T hoặc chập chờn,,. | Kiểm tra nguồn lưới và dây dẫn đầu vào,,. |
| SPO | Mất pha đầu ra | Đứt dây động cơ U, V, W; Mất cân bằng pha nghiêm trọng,,. | Kiểm tra dây cáp động cơ; Đo điện trở cuộn dây động cơ,,. |
| OH1 | Quá nhiệt chỉnh lưu | Quạt hỏng; Tắc đường gió; Nhiệt độ môi trường cao,,. | Vệ sinh; Thay quạt; Giảm nhiệt độ môi trường,,. |
| OH2 | Quá nhiệt IGBT | Tương tự OH1 (Quạt hỏng, nhiệt độ cao, quá tải lâu),,. | Vệ sinh; Kiểm tra quạt; Giảm tải,,. |
| EF | Lỗi bên ngoài | Tín hiệu lỗi từ thiết bị ngoài đưa vào chân DI,,. | Kiểm tra thiết bị ngoại vi kết nối với chân DI,,. |
| CE | Lỗi truyền thông | Sai tốc độ Baud/địa chỉ; Dây nhiễu hoặc đứt,,. | Kiểm tra cài đặt truyền thông; Kiểm tra dây cáp RS485,,. |
| ItE | Lỗi mạch dò dòng | Cảm biến dòng hỏng; Lỗi bo mạch điều khiển; Cáp kết nối lỏng,,. | Cắm lại jack kết nối bên trong; Liên hệ sửa chữa,,. |
| tE | Lỗi Auto-tuning | Động cơ không phù hợp; Thời gian dò quá lâu; Tải chưa ngắt (khi dò quay),,. | Kiểm tra kết nối động cơ; Nhập đúng thông số P02; Thử lại,,. |
| EEP | Lỗi EEPROM | Lỗi chip nhớ; Lỗi ghi đọc thông số,,. | Reset lỗi (STOP/RST); Nếu không được phải thay bo điều khiển,,. |
| PIDE | Lỗi phản hồi PID | Mất tín hiệu cảm biến phản hồi (đứt dây),,. | Kiểm tra dây tín hiệu cảm biến và nguồn phát,,. |
| bCE | Lỗi bộ hãm | Mạch hãm hỏng; Điện trở xả quá nhỏ hoặc hỏng,,. | Kiểm tra điện trở xả và bộ hãm,,. |
| ETH1/2 | Chạm đất 1/2 | Đầu ra chạm đất; Cảm biến dòng hỏng,,. | Kiểm tra cách điện động cơ và dây dẫn; Liên hệ sửa chữa,,. |
| STO | Safe Torque Off | Mạch an toàn STO bị kích hoạt (ngắt kết nối H1, H2). | Kiểm tra mạch an toàn bên ngoài; Kiểm tra đấu nối chân H1, H2. |
Quy trình xử lý khi biến tần gặp lỗi
- Ghi nhận mã lỗi hiển thị.
- Tra cứu nguyên nhân trong bảng mã lỗi.
- Ngắt nguồn, kiểm tra động cơ, dây dẫn, tải và môi trường.
- Khắc phục bằng điều chỉnh thông số hoặc sửa chữa.
- Reset lỗi và chạy thử lại.
IV. HẠN CHẾ CỦA BIẾN TẦN UNITRONICS
Từ góc nhìn triển khai thực tế, các kỹ sư nhận thấy biến tần Unitronics vẫn tồn tại một số điểm cần cân nhắc:
- Mức độ phổ biến thương hiệu: Unitronics mạnh về PLC/HMI tích hợp, trong khi biến tần độc lập chưa có hệ sinh thái hỗ trợ rộng như các hãng lớn.
- Phụ kiện và khả năng thay thế: Một số dòng không tương thích chéo phụ kiện, gây bất tiện khi cần thay nhanh.
- Độ phức tạp khi cài đặt: Các dòng cao cấp yêu cầu kỹ thuật viên có nền tảng sâu về Motion/Servo.
- Điều kiện môi trường: Cần lưu ý derating khi nhiệt độ >40°C hoặc độ cao >1000m.
Định hướng giải pháp thay thế – Góc nhìn từ kỹ sư
Từ kinh nghiệm triển khai và vận hành tại nhiều nhà máy với quy mô khác nhau, chúng tôi nhận thấy rằng việc lựa chọn biến tần là yếu tố quyết định hiệu quả và độ ổn định của toàn bộ giải pháp. Trong môi trường sản xuất liên tục, giá trị thực sự của một bộ biến tần nằm ở độ ổn định lâu dài, khả năng thay thế – mở rộng, mức độ hỗ trợ kỹ thuật và tính minh bạch về nguồn gốc sản phẩm. Đây là những yếu tố ảnh hưởng trực tiếp đến thời gian dừng máy, chi phí bảo trì và hiệu quả vận hành tổng thể của hệ thống.
Trên cơ sở đó, bên cạnh các dòng biến tần đã quen thuộc trên thị trường, biến tần KAMAN của SINOVO được đánh giá là một phương án thay thế đáng cân nhắc khi cần một giải pháp cân đối giữa thương hiệu – chất lượng – chi phí đầu tư – khả năng đồng hành dài hạn. Sản phẩm được sản xuất tại nhà máy SINOVO với hệ thống quản lý chất lượng rõ ràng, đã khẳng định vị thế ổn định tại thị trường nội địa Trung Quốc cũng như nhiều thị trường quốc tế, giúp người dùng yên tâm hơn về xuất xứ và tính nhất quán của linh kiện.

Từ góc độ vận hành thực tế, các hệ thống sử dụng biến tần KAMAN cho thấy độ bền bỉ cao và tỷ lệ lỗi rất thấp, góp phần duy trì hoạt động liên tục của dây chuyền, đặc biệt trong các ứng dụng chạy 24/7 như bơm, quạt, băng tải và máy sản xuất liên tục. Điều này giúp doanh nghiệp giảm đáng kể thời gian dừng máy ngoài kế hoạch, đồng thời hạn chế các chi phí phát sinh liên quan đến sửa chữa, thay thế thiết bị và nhân công bảo trì.

Bên cạnh yếu tố kỹ thuật, cam kết đồng hành từ nhà phân phối cũng là điểm được các kỹ sư và chủ đầu tư quan tâm. Với hơn 10 năm tham gia thị trường tự động hóa, chúng tôi – Tự Động Hóa Toàn Cầu không chỉ cung cấp sản phẩm mà còn chú trọng đến chính sách giá ổn định, hỗ trợ kỹ thuật xuyên suốt và khả năng đáp ứng nhanh cho các đối tác OEM, nhà thầu và đại lý. Điều này đặc biệt quan trọng trong bối cảnh nhiều doanh nghiệp cần tiêu chuẩn hóa thiết bị để triển khai trên diện rộng.

KAMAN – “Knowledge Acquisition Man” – không chỉ là một tên gọi thương mại, mà còn thể hiện triết lý phát triển sản phẩm dựa trên việc liên tục tiếp thu tri thức, cải tiến công nghệ và tối ưu trải nghiệm người dùng. Đây cũng là định hướng mà chúng tôi đánh giá cao khi lựa chọn một giải pháp biến tần có thể đồng hành lâu dài cùng khách hàng, không chỉ đáp ứng nhu cầu hiện tại mà còn sẵn sàng thích ứng với các yêu cầu mở rộng và nâng cấp trong tương lai.
V. Khách hàng nói gì về biến tần Kaman
VI. KHUYẾN MẠI – GIÁ BÁN TRẢI NGHIỆM
Trong sản xuất, việc dừng máy do biến tần lỗi không chỉ gây mất thời gian mà còn thiệt hại lớn về kinh tế. Tự Động Hóa Toàn Cầu mang đến giải pháp phá bỏ nỗi lo đó với dòng biến tần Kaman. “Hàng giá rẻ nhưng chất lượng không rẻ”
🔥 ƯU ĐÃI ĐỘC QUYỀN – CHỈ CÓ TẠI TỰ ĐỘNG HÓA TOÀN CẦU:
- Giá dùng thử cực sốc: Chỉ 900.000đ (Giá gốc 1.500.000đ).
- Đặc quyền mượn hàng: Chạy thử miễn phí 6 tháng để kiểm chứng hiệu năng.
- Bảo hành 2 năm: Gấp đôi tiêu chuẩn thị trường – Cam kết đồng hành dài hạn cùng nhà máy.
💎 TẠI SAO NÊN CHỌN BIẾN TẦN KAMAN?
✅ Độ tin cậy tuyệt đối: Tỷ lệ lỗi cực thấp < 0.3%.
✅ Chính sách ĐỔI MỚI 100%: Áp dụng cho các dòng dưới 11kW – Lỗi là đổi, không chờ sửa chữa, không lo dừng máy.
✅ Linh kiện cao cấp: Đáp ứng vận hành ổn định cho mọi dây chuyền sản xuất.
⏰ LƯU Ý: Chương trình ưu đãi giá hời nhất năm chỉ kéo dài đến hết ngày 31/03/2026.

Liên hệ ngay với chúng tôi để nhận bảng giá chiết khấu hấp dẫn và trải nghiệm sự khác biệt từ Kaman!
Liên hệ ngay với chúng tôi để nhận bảng giá chiết khấu và trải nghiệm sự khác biệt từ Kaman.
Hotline miền Bắc – 0961.320.333
Hotline miền Nam – 0981.810.800
Xem thêm: Biến tần V&T: Tài liệu kỹ thuật, hướng dẫn cài đặt và bảng mã lỗi chi tiết






Zalo Miền Bắc
